无标题文档
设为首页
|
加入收藏
首页
HOME
学校概况
校园资讯
安全管理
党团工会
部门信息
教务管理
教育科研
德育专栏
教师频道
学生园地
图片中心
资源中心
今天是:
学校概况
学校简介
领导关怀
现任领导
荣誉称号
校园文化
最新推荐
超燃!水富市一中首届校园艺体节。
水富一中校训
水富一中校园道路建筑等命名
水富一中校园标志校旗等
水富一中校刊
在线调查
没有任何调查
网站统计
您现在的位置:
水富县第一中学
>>
学校概况
>>
校园文化
>> 正文
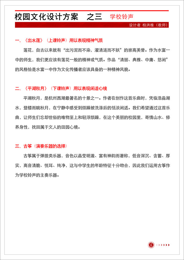
学校铃声
发布人:白沙
点击数:12061
更新时间:2012-09-07
【
关闭窗口
】
上一篇文章
:
水富一中校刊
下一篇文章
:
水富一中办公室语录
无标题文档
联系我们
|
网站留言
|
友情链接
|
版权声明
|
管理登录
版权归属: www.ynsfyz.com
工信部网站信息备案号:滇ICP备16002922号
滇公网安备 53063002000021号